之前写过几篇关于母排以及镀层的文章,最近有朋友留言特意问镀锡铜排与裸铜排的导电率比较,针对这个问题,分别从铜排镀锡的作用和镀锡铜排、裸铜排导电率对比两个角度单独写一篇文章来答疑解惑:
一、澄清铜排镀锡的作用
在实际生产中镀锡的作用主要是两条:
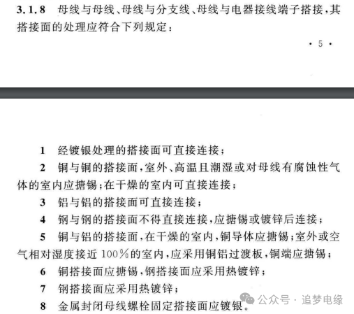
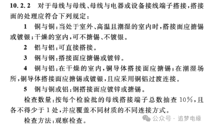
第一条,防止氧化:尤其在过去,我国生产的铜排质量稍差,容易氧化,氧化后接触电阻急剧增加,导致接触点发热,但是即便当前生产的铜排质量已经有所提高,考虑到镀锡带来的额外保护和后期维护成本低的好处,很多厂家无论环境如何,全部镀锡。实际按照标准,干燥室内铜与铜的搭接可以不镀锡。国标《GB50303-2015 建筑电气工程施工质量验收规范》有提:
国标《50149-2010电气装置安装工程母线装置施工及验收规范》也有提:
第二条,提高温升标准,尤其有的面临抽检温升的设备,搭接面温升是必须要测试的,为了抽检不出问题,很多厂家选择镀锡或者镀银:以此可以抽检时,有更高的温升许可。过去我们在开发JP柜产品时,为了成本有竞争力的情况下控制好搭接面温升不被抽检通报,真是下了大力气:尝试搭接面镀锡、镀银、更换各种供货商的开关不断做温升试验,总之应对国网抽检可不是键盘上写几个字这么简单,不同镀层的温升标准如下截图:
二、从导电率角度分析
铜排镀锡与裸铜排的导电率对比分析,从如下几点说明,帮助这位朋友理解:
(1)铜与锡的导电率:
理论上,裸铜的导电率高于镀锡铜,因为铜的电阻率较低(约为1.7×10^-8 Ω·m),而锡的电阻率较高(约为2.2×10^-7 Ω·m)。当铜排表面镀上一层锡后,这层锡会略微增加电阻,从而降低整体导电率。当然,这一影响在实际应用中通常可以忽略不计,除非是在非常精确的测量中,这时候就得结合实际铜排材料,镀锡工艺,压接工艺等实测了。一般我们可以忽略这一影响的原因,一方面锡层非常薄,一般情况下不会超过10μm(如果成套厂家对于铜排厂家无要求,很多可能厚度在3μm左右甚至更低),而且锡较软,理论上搭接时候利于提高搭接面积,降低接触电阻。当然不氧化的情况下,在接触压力一样的情况下,整体上还是铜与铜接触电阻更小一些,行业里考虑K值可以表示,如下图:
通过上面的图片,我们可以看到铝与铝的搭接K值较高,所以在使用铝排时,尤其注意控制其扭矩并做好防松措施,而且铝也更容易蠕变,后面允许过程中也就更容易出现扭矩衰退的情况。
(2)抗氧化性能:
镀锡铜排在抗氧化性能上的优势意味着它可以更长时间地保持良好的导电性能,这对于需要长期可靠运行的系统来说是一个很好的优点。而裸铜容易在空气中氧化形成氧化铜(CuO或Cu2O),这会增加接触电阻,降低导电性能。
镀锡铜排由于表面的锡层可以有效防止铜的氧化,因此在实际应用中,镀锡铜排往往能保持较好的导电性能。这就是为什么标准里干燥室内允许裸铜排之间之间搭接,而高湿等环境必须有镀层的原因,主要考虑后期运行中的接触电阻值的变化,当然接触电阻小了,温升就得到有效控制,所以个人认为为什么镀锡、镀银、镀镍允许的温升数值高,道理就在这,在于镀锡、镀银、镀镍等后期接触电阻的稳定性。
好了,本节课就讲到这里,一个人的能力是有限的,把自己的经验总结出来除了防止遗忘,更多的是希望各行各业的朋友留言探讨,增长见识!