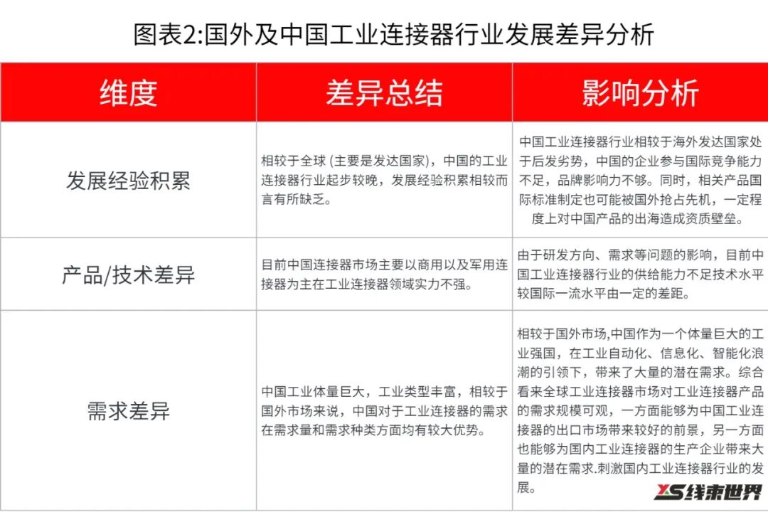
中外工业连接器行业的发展并不同步
从工业连接器行业的发展历程对比来看,中国的连接器最早出现于20世纪50-70年代,这一时期,国内主要的连接器生产企业以国有企业为主,主要应用于雷达设备、通讯等领域。随着技术的发展,20世纪80年代时,连接器逐渐应用于中国的黑白电视以及消费电子等领域。发展至今,中国的连接器行业已经有了长足的发展,形成了以立讯精密、中航光电为核心龙头的连接器行业格局,但中国连接器企业主要专注于商用以及军用领域的连接器产品的研发。
而从全球角度来看,海外连接器出现于二战时期,要明显早于国内市场,而在二战以后,随着技术的发展,连接器广泛应用于汽车、通信、工业、消费电子、医疗等领域。发展至今,全球连接器行业的格局逐渐稳定,以美国泰科电子、安费诺和莫仕为首的龙头企业的行业地位日益稳固。凭借着自身多年来的技术积累与市场布局,目前海外龙头企业在各类连接器产品中均有较强的影响力。
综合上述分析,国外及中国工业连接器行业发展差异对中国工业连接器产品参与全球贸易的影响如下:
进出口总额基本稳定
根据中国海关总署的数据,中国工业连接器行业的进出口总额基本保持稳定,近年来一直保持在170亿美元左右,2021与2022年时受疫情影响有了一定幅度的增加。2022年全年,中国工业连接器行业进出口总额为196.6亿美元。
目前我国已实现贸易顺差
海关总署的数据显示,近年来中国工业连接器行业的贸易逆差逐渐缩小,中国工业连接器产品的出口额不断增加。2022年,中国工业连接器行业的进出口贸易已经由贸易逆差转为贸易顺差,全年实现贸易顺差7.69亿美元。
贸易集中度不断下降
进出口总额贸易伙伴集中度方面,整体上看,中国工业连接器行业进出口总额贸易伙伴集中度较高,与中国贸易密切的TOP3国家/地区进出口总额占整体进出口总额的比重在47%左右,TOP5国家/地区进出口总额占整体进出口总额的比重接近50%,TOP10国家/地区进出口总额占整体进出口总额的比重在82%左右,TOP15国家/地区进出口总额占整体进出口总额的比重约为88%。
从进出口总额贸易伙伴集中度近年来的变化趋势来看,中国工业连接器行业的进出口贸易集中度呈现不断下降的趋势。CR3、CR5、CR10和CR15分别从2017年的52.86%、67.77%、84.86%和90.56%下降至2022年的39.16%、54.39%、77.52%和86.48%。
往期精选
线束的半终结者-FPC(柔性电路板)
展商速递 | 新趋势驱动线束行业新发展
高压快充:挡不住的风口,拿不准的出路
资讯 | 比亚迪2022年营收净利均创历史新高
[广告]
点击阅读原文
进入线束世界官网