xxxxx

quanjing

几种常用接触件在新能源汽车高压连接器上的应用

发布时间:2023年6月15日 | 文章来源:线束中国 | 浏览次数:2,775 | 访问原文

前言
连接器在每个汽车上都有应用,该设备利用电、光等信号借助其控制相应的机械力连接、断开、转换,进而实现相应的电路或光通道转换的一种功能性元件,并且借助ECT电、光信号还可以有效的预防其信号失真以及相应的能量损耗,进而保证转换的效率。同时,连接器在新能源汽车中高压连接器的应用也多是应用在其终端应用领域,进而提升对应的传输灵敏性能,同时该设备的先进性也将影响汽车传输技术的发展水平。
应用的背景
近几年,世界污染加剧,为应对这一严峻形势,我国进而倡导绿色发展,汽车领域也不例外,进而促使新能源汽车产业也是取得显著进步。而在这一产业发展的过程中,高压连接器作为核心元部件之一,作用巨大,发挥着无与伦比的价值,在新能源汽车的整车、充电设施中都有应用。该设备主要有接触件、绝缘体、壳体、附件等部分组成。在这些部件中,接触件是其核心,并且也肩负着线路、系统在行驶中的光、电等信号的连接,所以可以看做是其中枢部件;而绝缘体时绝缘保护作用,主要就是隔绝外部环境;外壳则是固定以及辅助保护,甚至是被当做基座;最后的附件则涉及较为广泛,需要根据具体的应用需求来针对性设置,当然主要还是辅助完成对连接线缆或者是其他部件的保护,并且这也是保证满足工作环境要求的重要辅助单位。
xxxxx
而实现连接功能的是其中心的接触件,任何接触不良都是出现故障的源头。本文总结发现,新能源汽车中系统失效或故障的诱因中,超过七成是因为该型元器件的失效而导致的,而在这其中,超过四成是因为接触失效,由此可见接触件在新能源汽车中的重要性。
接触件的材质性能和结构要求

本文作者一直致力于新能源汽车中的高压连接器相关方面的研究。在研发中,不仅要规避同类专利,还需要寻找适合的零部件。而这其中的核心结构就是其接触件,对于它们而言,特别是其插孔的结构、性能、材质对于相应的性能影响显著。
接触件的结构
新能源汽车的连接器总体而言结构不算复杂,基本上都是使用金属外壳的圆形连接器,并且随着近年各种工程材料的发展,塑性连接器也是较为普遍。但其基本构造基本相同,一般都是包括插针和插孔两部分,通过插合实现连接。一般使用的插针为了追求其连接性能,基本上都是采用刚性插针,弹性插孔。当然对于一些存在特殊需求的接触件还需要镀层处理,镀银或镀金居多。
电连接器接触件的性能
基本性能有电气、机械、耐环境这三个。其中前者都要满足接触电阻、绝缘耐压、绝缘电阻这三方面的需求,这也是保证光、电信号的可靠传输的保障。而机械方面则需要考虑插拔力、机械寿命方面的因素。大多数的该型构件其整体寿命多是插拔50次。
电连接器接触件的材料
插针和插孔材料的选取首先就要保证其具有较高的机械强度,其次,为防损伤以及松动;接触力也要较强,同时插孔材料还需要保证其具有较高的弹性。二者的抗疲劳性,加工成型性能都需要有一定的保证,目前选用的插针材料多是黄铜。
影响接触件可靠性的因素
接触形式
接触形式有点、线、面三类。通常都是点接触。但当其范围扩大到一定程度既是线或面接触。相对而言,接触点越多,其对应的接触电阻就会更小,实际的使用效果也会更好。
接触压力
一般,所有的接触形式下瞬时产生的接触电阻都较大。而随着其接触面积以及相应的点数目的增加,因为对应的接触电阻不断的降低,瞬时电压也就会被减小。这其中,插孔弹性结构的选材尤为重要。
温度影响
当接触的工作温度上升到一定程度的时候,插针和插孔材料的硬度就会随着温度的升高而降低,但接触电阻越小,这一问题也就越不明显;较高的温度会使二者的接触表面加速氧化,进而使其老化加剧,所以需要进行一定的抑制。
腐蚀金属的物质
有化学、电化学腐蚀两种。多是因为外部环境污染造成这一问题,这类污染物质会使金属表面出现氧化物层,这样就会造成其对应的接触电阻升高。
材料性质
插针和插孔材料的性质对于最终接触件的使用效果以及寿命都是影响显著,二者的性能可以包括材料的电阻率、硬度、化学、高温等方面的相关性能。这其中,最直接的影响因素就是材料的电阻率。其次的影响因素既是硬度。db体育铜业生产的高精度铜棒是可用于插针。
表面质量
相比较而言,平整且较为粗糙的接触面,可以有效的增加二者的接触点数量,并且摩擦力也较大,可以有效的去除氧化层,这样就可以有效的降低接触电阻。
新能源汽车中常见接触件的特点分析

接触件的特点分析
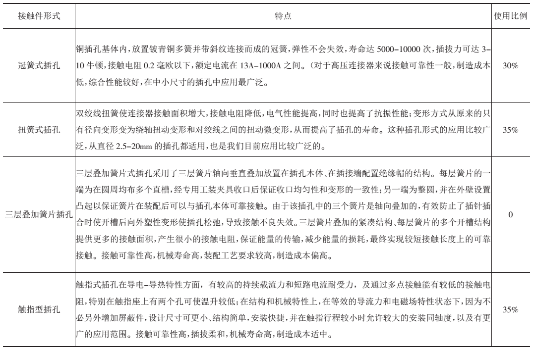
电连接器的可靠性和自身的内部结构息息相关,这其中接触件就是核心。插针和插孔是接触件的主要结构,当然为了达到预期的电气、耐受性、可靠性,选用种类也至关重要。新能源汽车具体应用的高压连接器对应的使用要求相对而言较多,因为为了针对其应对可能会出现的各种不可预知的工况条件,我们所选用的接触件的基本性能以及结构都需要具有一定的针对性,其具体的选用结构特征如表一所示。当然如果插针的结构基本相同,但是对应的制作材料也是会存在一定的差别,在我国其基本材料多是使用铜或铜合金;对应的几种插孔形式如表二所示。并且表二也简述了相应的主要特点。

表一  接触件的基本结构特征

xxxxx
表二  接触件的特点汇总
xxxxx
接触件的选择
以上三种类型的插孔就是选用接触件最基本的条件,新能源器汽车对于以上三种插孔形式总体而言是都比较适合。但大多数情况下多是需要根据客户的实际需求按照他们给定的尺寸来生产或者定制相应的连接器。并且机体的材料也不一定都是铜或铜合金,铍青铜,镀银的插件现在也已经较为常见,所以集中接触件的选择也是需要根据实际的需求针对性选用。
总结
新能源汽车用高压连接器选用的接触牛胃需要再相对恶劣的工况条件下工作,件是一个非常谨慎的过程。通常情况下,我们首先要保证去应用的可靠性,其次还需要考虑经济性、工艺性等相关因素,根据顾客的实际需求,有所取舍。当然随着这型技术的逐渐成熟,相应的未来追求性能,连接器的质量以及性能要求也会逐渐的改变,高性能,低成本成为重要的发展趋势。这也是研发高可靠的电连接器的最终追求。铜带是连接器领域不可或缺的原材料之一。